articol recuperat si postat in 01.2016

Avertizor sonor (alarma auto)

Almanah Tehnium 1986, pag. 128




   Montajul de fata reprezinta un avertizor sonor in cazul fortarii usilor unui automobil. Functionarea este urmatoarea: inainte de coborarea din masina se inchide intrerupatorul K2. Condensatorul C3 se incarca prin rezistenta R6, lucru care duce la resetarea bistabililor I3I4 si la blocarea portii I2. Durata acestui proces este de 15 secunde, timp in care trebuie sa coboram din masina si sa inchidem usa.

   Daca se deschide in continuare usa, intrerupatorul K1 duce la bascularea monostabilului I1I2. Grupul C2-R5 determina intarzierea data de acesta (20 secunde). In acest timp, alarma trebuie intrerupta prin K2, altfel astabilul I7I8 incepe sa oscileze si claxonul va suna cu intermitenta data de grupurile C7R9, respectiv C8R10. Durata alarmei este data de grupul C5R8 si este de 25 secunde. Daca usa ramane deschisa, totul reincepe, prin reactia introdusa de tranzistorul T1.

   Timpul de intarziere dupa deschiderea usii este necesar pentru a permite posesorului sa intrerupa alarma din interiorul masinii.

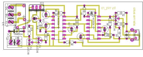
   S-au folosit circuite trigger Schmitt CD4093, dar pot fi utilizate si porti SI-NU obisnuite de tipul CD4011. Este bine sa se foloseasca stabilizatorul 78L08 (sau TO92) pentru ca toate perioadele de basculare sa-si pastreze constanta de timp. Daca o deviere de cateva secunde nu conteaza, se poate renunta la el. S-au preferat circuite CMOS pentru imunitatea lor mare la perturbatii si alimentarea la bateria de acumulatoare. Alaturat sunt date amplasarea pieselor si cablajul imprimat.

  

desenat de niq_ro

   BIBLIOGRAFIE:
Catalog circuite CMOS-RCA
ELO nr.6, 1980

   Am redesenat schema folosind utilitarul gratuit EAGLE :

desenat de niq_ro

   Montajul si cablajul se pot realiza astfel:


cablaj scara 1:1, desenat de niq_ro

PS: apasand pe imaginea cablajului va apare acesta la scara 1:1 in format pdf.

Intoarcere la pagina principala