articol recuperat si postat in 01.2016

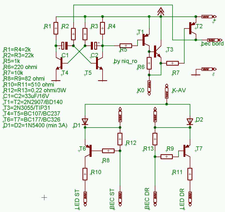
releu semnalizare cu diagnosticarea starii becurilor


     Pornind de la schemele prezentate in cartea Electronica peste tot scrisa de dl. I.C.Boghitoiu si aparuta la Editura Albatros, in 1985, si anume, "Semnalizator dreapta, stanga si avarie" si "controlul semnalizarii frinelor", am desenat o schema, care pe langa indeplinirea functiei de semnalizare/avarie, ne indica in bord pe ce parte semnalizam, respectiv daca avem avaria pusa, iar daca avem un bec ars, LED-ul corespunzator va avea o aprindere tip stroboscop, de scurta durata, iar daca sunt ambele becuri arse, LED-ul corespunzator nu se aprinde....


     Cablajul la scara 1:1 este AICI...

     Releul de semnalizare, propriu-zis, este:


     Cablajul la scara 1:1 este AICI...

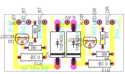
     Partea de diagnoza este:


     Cablajul la scara 1:1 este AICI...

     Cu o mica modificare putem bloca oscilatorul, cand comutatorul semnalizatorului este in pozitia de repaus si/sau cel de avarie neactionat:

     Cablajul la scara 1:1 este AICI...

Intoarcere la pagina principala